今天我们来学习一下使用Blender设计圆角的具体操作步骤吧,有不清楚的小伙伴,一起来学习一下吧。
Blender设计圆角的具体操作步骤

我们先打开blender创建一个立方体。

然后我们选择要创建圆角的边。

接着按住“ctrl+b”组合键,然后拖拽鼠标就可以在选择边上创建出面,接着鼠标左键确认。

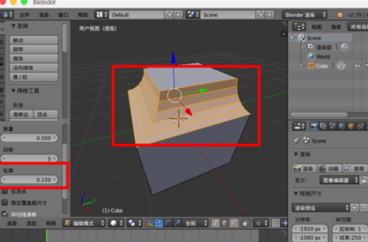
然后在右边调节“数量”与“段数”就可以变圆角了。

这时候我们设置“轮廓”的数值,可以调节圆角的形状。

勾选“仅顶点”可以把顶点变圆角。

若是选择面,可以直接把面的四边变成圆角。

上文讲解的就是Blender设计圆角的具体操作步骤,你们是不是都学会了呀!


2026-02-17

光与夜之恋主线第二章结局怎么选择?光与夜之恋主线第二章结局选择攻略
2026-02-16

2026-02-18

暗黑破坏神:不朽怎么获取荣誉,如何获得暗黑破坏神:不朽的荣誉奖励
2026-02-17